自已动手制作AVR仿真器
JtagICE 是一款经典的仿真器。它支持的芯片清单为:ATmega128, ATmega128L,ATmega16, ATmega162, ATmega162V, ATmega165, ATmega165V, ATmega169, ATmega169V,ATmega16L, ATmega32, ATmega323, ATmega323L, ATmega32L, ATmega64, ATmega64L 。
虽然它不支持Mega8/48/88/168等较新的常用芯片,但却无损它的实用性。我们可以用这款JtagICE仿真Mega16芯片进行开发,开发成功后,才移植到M8/48/88/168上。只要开发时留意一下,移植并不会有困难。
使用贴面IC的效果图:

但使用贴面IC一个不好的地方是,芯片无法拆下来(如果我们要重新烧录芯片的ROM,能拆下来就方便多了)。所以,这个活动,我们推荐使用DIP40封装的Mega16. 以下是红日制作的实物图:


网上关于自制Jtag的线路有许多种。红日根据搜集到的资料,设计出本文介绍的最简易、制作最容易的 JTAG。RS232接口是用分立件制作,就地取材,简单可靠.
本线路的J1双排十针座,既可以做Jtag,又可以做ISP(通过跳针JP1控制)。JP1跳针短路时,J1用作ISP下载,方便更新本Jtag的ROM。J1 跳针开路时, 用作JTAG.

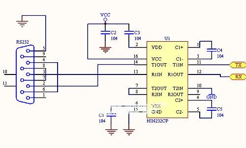
如果你有232芯片,可以按以下线路代替上面的分立件RS232部分:
烧录文件:
按以上的硬件制作好PCB后,检查焊接无误,就可以进行烧录了。
烧录的方法有很多,我(armok)推荐的一个方法是:将M16芯片从JTAG板上拆下来,放到普通的带ISP口的实验板,使用SL-ISP1.32 软件,将本文附录所带的将AVR Studio 4.10 Rom 烧录文件中的flash.rom 及 epprom.rom 直接烧入到Jtag ATmega16 就可以了。
- 刊登此文只为传递信息,并不表示赞同或者反对作者观点。
- 如果此内容给您造成了负面影响或者损失,本站不承担任何责任。
- 如果内容涉及版权问题,请及时与我们取得联系。

文章评论